Product Summary
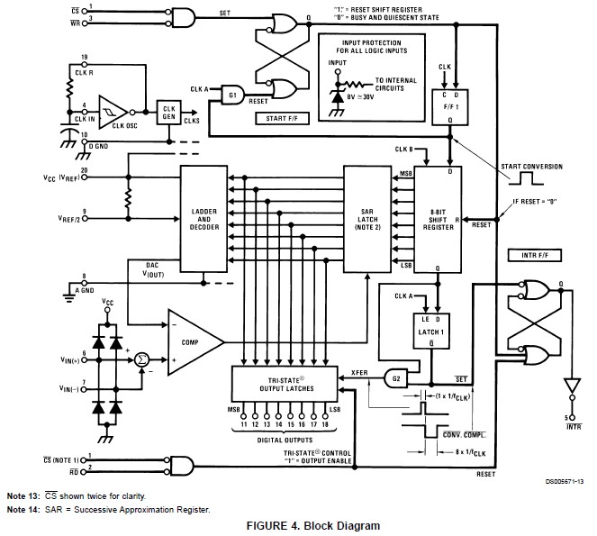
The ADC0804LCN is a CMOS 8-bit successive approximation A/D converter that uses a differential potentiometric ladder—similar to the 256R products. The converter is designed to allow operation with the NSC800 and INS8080A derivative control bus with TRI-STATE output latches directly driving the data bus. The A/D appears like memory locations or I/O ports to the microprocessor and no interfacing logic is needed.
Parametrics
Absolute maximum ratings: (1)Supply Voltage (VCC): 6.5V; (2)Voltage: Logic Control Inputs: -0.3V to +18V; At Other Input and Outputs: -0.3V to (VCC+0.3V); (3)Lead Temp. (Soldering, 10 seconds): Dual-In-Line Package (plastic): 260℃; Dual-In-Line Package (ceramic): 300℃; (4)Surface Mount Package: Vapor Phase (60 seconds): 215℃; Infrared (15 seconds): 220℃; (5)Storage Temperature Range: -65℃ to +150℃; (6)Package Dissipation at TA=25℃: 875 mW; (7)ESD Susceptibility: 800V.
Features
Features: (1)Compatible with 8080 μP derivatives—no interfacing logic needed - access time - 135 ns; (2)Easy interface to all microprocessors, or operates “stand alone”; (3)Differential analog voltage inputs; (4)Logic inputs and outputs meet both MOS and TTL voltage level specifications; (5)Works with 2.5V (LM336) voltage reference; (6)On-chip clock generator; (7)0V to 5V analog input voltage range with single 5V supply; (8)No zero adjust required; (9)0.3" standard width 20-piDIP package; (10)20-pimolded chip carrier or small outline package; (11)Operates ratiometrically or with 5 VDC, 2.5 VDC, or analog spaadjusted voltage reference.
Diagrams

| Image | Part No | Mfg | Description | ![]() |
Pricing (USD) |
Quantity | ||||||||||||
|---|---|---|---|---|---|---|---|---|---|---|---|---|---|---|---|---|---|---|
![]() |
![]() ADC0804LCN |
![]() National Semiconductor (TI) |
![]() ADC (A/D Converters) |
![]() Data Sheet |
![]()
|
|
||||||||||||
![]() |
![]() ADC0804LCN/NOPB |
![]() National Semiconductor (TI) |
![]() ADC (A/D Converters) 8B UP COMPATIBLE ADC |
![]() Data Sheet |
![]()
|
|
||||||||||||
(China (Mainland))








